发布时间:2019-11-06
来源:办公室
浏览人数:13219
未来已来,你来不来!
医院简介
青岛市口腔医院始建于1987年,是一所集医疗、教学、科研和预防为一体的三级甲等口腔专科医院,山东省临床重点专科,青岛市B类临床重点学科。青岛市口腔医学会、青岛市口腔病质控中心挂靠医院,是潍坊医学院非隶属附属医院,北京大学口腔医学院学科发展联合体,北京大学、上海交通大学国家口腔疾病临床医学研究中心分中心和核心单位。与美国弗吉尼亚大学、北卡罗来纳大学教堂山分校、罗彻斯特大学建立友好协作关系。
医院建筑面积23000平方米,设置10个临床专业科室,4个医技科室,其中儿童口腔科、中西医结合牙周黏膜病诊疗中心是青岛市重点学科,口腔种植科是青岛市特色专科。现开放牙椅130台,床位10张,年门诊量26万人次。现有职工322人,其中专业技术人员293人,拥有高级职称41人,博士及硕士119人,硕士生导师8人,国家级学会常委和委员20人。拥有最新锥形束口腔CT、椅旁CAD/CAM、根管显微镜、水激光治疗仪等先进设备。
医院以防治结合为特色,建立了全国首家口腔健康教育基地,成为全国健康促进与教育示范基地,并作为优秀案例在第九届全球健康促进大会上展出;医院牵头青岛最大口腔公益活动——青岛市儿童窝沟封闭项目、青岛市60周岁以上低保无牙颌患者免费安装义齿项目。医院荣获全国医院文化建设先进集体、全国医药卫生系统创先争优先进集体、全国“改善服务创新医院”奖项、全国推进预约服务示范医院、全省医药卫生系统思想政治工作先进集体、全省卫生计生系统先进集体、省级文明单位、青岛市环境友好型医院、青岛市基层行风建设示范窗口等称号。
我们将继续秉承“敬业为民 真诚服务”的办院宗旨,继续坚持走防治结合的发展道路,创建患者信任,行业领先,职工满意的一流口腔医院。
招聘计划
博士、硕士、本科毕业生
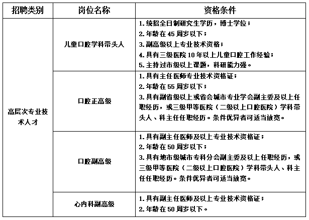
学科带头人
高层次专业技术人才
待遇条件
1.总量控制备案制,享受事业编制工资等各项福利待遇;
2.住房补贴:博士11.52万元,硕士6.48万元;
3.购首套房领取安家费博士15万元、硕士10万元(与住房补贴二选一);
4.医院认定的优秀博士再给予一次性入院奖励5-10万元;
5.博士科研启动基金3-10万;
6.2018医生月平均绩效奖金1万元以上,博士三年规培期绩效不低于15万元;
7.博士如果继续留校联合课题研究,给予3万/年房租补贴,5万元/年绩效补贴 ;
8.提供单身宿舍2年;
9.获批国自然青年基金立项,奖励5-10万,课题配套经费1-3倍;
10.重视人才培养,每年选派多名业务骨干赴国内外研修学习;
11.符合条件的高级人才可享受引进高层次优秀人才安家补贴、科研配套经费及专家公寓房等。
来院考察、试工、面试免费提供往来青岛交通、食宿费用!
招聘行程
双选会、邀请来院试工、面试
上海站
时间:11月7日(周四)13:00-16:00
地点:上海交通大学医学院西院足球场(上海市重庆南路280号)
双选会、邀请来院试工、面试
成都站
时间:11月17日(周日)8:30-13:00
地点:四川大学华西校区西区华西临床医学院新教学楼学术报告厅及户外广场(成都市人民南路三段16号,从电信路校区进学校右侧新八教楼下)
双选会、宣讲、邀请来院试工、面试
北京站
时间:11月19日(周二)13:30
地点:北京市海淀区中关村南大街22号,北京大学口腔医(学)院内(教学楼3楼报告厅)
双选会、邀请来院试工、面试
武汉站
时间:11月28日(周四)9:00-16:00
地点:同济医学院体育馆、操场。
时间:11月30日(周六)8:30-17:00
地点:武汉市汉阳区国际博览中心
双选会、邀请来院试工、面试
天津站
时间:12月7日(周六)
地点:天津梅江会展中心S2展厅(天津市西青区友谊南路18号)
诚挚欢迎各高校博士、硕士、本科毕业生及中高级专业技术人才扫码注册登录青岛卫生人才招聘网(http://qd.wsrczp.com/),根据专业及岗位需求投递简历并到相应地点参加招聘会。校园招聘行程结束后,医院将电话通知邀请来院试工、面试。

咨询电话:0532-67756331
联系人:董老师、郑老师
邮箱:qdskqyyrsk@163.com
网址:http://www.qddent.com